Vous êtes ici
La nouvelle église
La première église de Marville, sur le mont St-Hilaire, était trop éloignée du bourg qui s’était développé sur l’autre rive. Un nouvel édifice apparaît en 1227 au cœur même de la ville sous le double patronage de saint Nicolas et de saint Hilaire de Poitiers. La construction s’étendit du XIIIe au XVIe s. Elle associe les courants architecturaux qui se succèdent durant cette période, comme on peut l’observer sur le côté sud du bâtiment, où la sobriété des deux premières travées contraste avec de grandes verrières de la fin du gothique. La façade occidentale fut recomposée de façon surprenante au début du XVe s. : sans doute à cause de la mise en place de la rosace, on a remplacé la voussure du portail par un arc déprimé qui s’adapte mal aux piédroits. Le clocher actuel, au couronnement un peu lourd, date de 1766, après que la foudre ait détruit le précédent.
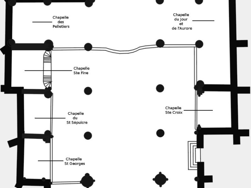
À l’intérieur, l’édifice se présente comme une église-halle : la nef et ses deux bas-côtés donnent, sans l’intermédiaire d’un transept, directement sur le chœur à cinq pans. Les voûtes du vaisseau central sont légèrement plus hautes que celles des collatéraux, mais pas assez pour ouvrir des fenêtres hautes. Aux XVe et XVIe s., ce plan fort simple est complété par six chapelles. Elles sont dédiées par des familles de la noblesse et des confréries de commerçants : au sud, la chapelle de la Ste-Croix et celle du Jour et de l’Aurore, qui a deux travées ; au nord, celles de St-Georges, du St-Sépulcre, de Ste-Fine et des Pelletiers1. La chapelle Ste-Fine a un étage : deux escaliers permettent d’accéder au niveau supérieur, où les pèlerins vénéraient les reliques de la sainte2.
- 1. Certaines de ces chapelles ont été rebaptisées : la chapelle Ste-Croix est devenue chapelle St-Joseph, celle du Jour et de l’Aurore chapelle de la Vierge et la chapelle St-Georges est désormais dédiée à St-Antoine.
- 2. Dans notre région, sainte Foy d’Agen est vénérée sous le nom de sainte Fine. La sainte aurait été martyrisée en 303 pendant la persécution de Dacien ; elle était renommée grâce à l’église abbatiale de Conques, où elle intercédait auprès du Christ en faveur des fidèles.